/ 雑記帳

[ カテゴリー » 徒然日記 ]

連絡が取れると 良いかも

某掲示板 Altezza氏と連絡が取れれば...自分は8枚制作してあと二枚あれば足りる...
何事も程度が肝心と反省してます(苦笑)
うーん某掲示板で取引の話をするのも 
他人のふんどし!ちょっとした事情もあって気分を害してしまうかも
まさかここに自分のメールアドレスを書くのも不用心だしなぁとか...
老眼だと厳しいか...自分だと良く見えない..

AK4499-2



— posted by くま at 01:35 pm  

Louis Van Dijk 古いCDの購入が難しい...

むかーーし 神戸の冗談伯爵でLouis Van Dijk Nightwings を聴いた時にFANになった(笑)
素人感覚でこの人のピアノはJAZZなの?と思う時もあるけど良いのである(笑)

Louis Van Dijk Collage CD 探しています!!

HBcEzvOaYAAec7D



— posted by くま at 09:15 pm  

【PS5】グランツーリスモ7

何日か前にやっと100%が達成出来た...

100


このゲームで一番難しいコースだと自分は思う。
一番最後までクリア出来なかった。
ちょっと裏技と言うかズルしてますm(_ _)m


— posted by くま at 09:13 pm  

自作派...自画自賛になりやすい?所詮は素人(笑)

自宅の再生システムの殆どが市販製品では無い自分が
偉そうな事を言えるワケ無いのだけど

自作派の一部は(誰かの設計なのに)
自分が作った機器で良い音が出ている!というだけで
錯覚的に自分は高価な機器をならべて再生している方々よりも
偉いとか思っているのでは?とか感じる事がある(失礼なヤツです私)
その何割かは 「あばたもえくぼ」 に陥っていないかなぁとか(笑)
(尊敬、称賛されるべきは設計者だよね。ただ何処までの完成度を求めるのか?)
もちろん完璧な完成度は求める次元のモノではないハズ

自作品の殆どは(名人、知的ベテラン勢製作品は除く)市販品よりも
見栄え、長期安定性、再生ソフトへの対応、使いやすさ等が劣っていると自分は思っているのだが
まぁ作る事自体が楽しいという部分を否定はしない。
それら所謂自作品を自慢げに紹介しているブログのほとんどは
その再生音の美しさを大々的に書いているがその方式、回路での再生で欠点は無いのでしょうか?
そういうマイナス部分は大抵の場合まったく記述されていないよねぇ(笑)
まぁおっしゃる通りで 美しい音が出ている状態だとして
その方式でたとえば再生データーが変わった時とかそうでは無い時でも
曲間でデカいノイズが出てしまうとか頭の部分切れて再生されるとか 
そんな類のトラブル無しに音楽が楽しめますか?とか
その部分の検討はそのkitを購入製作運用する人の範疇なのだと思うが
そこにに言及しているブログはあまり見た事が無い。

まぁそんなサイトに何度も騙されて?成長するって事はあるかもだけど
資金も乏しく知識も薄い初心者には厳しすぎるんじゃないかなぁ...

— posted by くま at 10:20 am  

カルロス・クライバー指揮のベートーヴェン 交響曲第7番~第4楽章

参考URL カルロス・クライバー指揮のベートーヴェンの交響曲第7番~第4楽章Link

BB


これも最近購入したCDなんだが「運命」を聴きたかったワケでは無いです。
こっちにとても惹かれたのです。
Symphonie Nr. 7 A-dur Op. 92 Poco Sostenuto - Vivace
Amazonから中古品を購入したのですが音質の評判が良くない国内マスタリングの様です。
言い訳をすると評判が良い方はコンビニ支払いが不可だったのでこちらになりました。

— posted by くま at 09:29 pm  

最近ブログが更新できていないが

持病が悪化しています(笑)
まぁそれでもちょこちょこ種まきはしていますが...
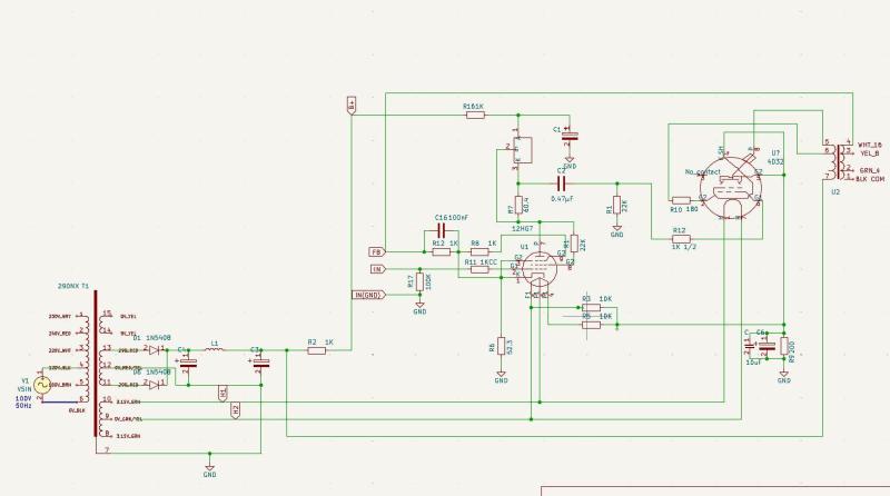
あるサイトに掲載されている真空管アンプLink を作りたいと思って
管理人さんに色々と質問しましたが要領を得ず
「全回路図が見たい!」とお願いしたら「ウチのサイトはベテラン向きだから」とか言われ
結局見ることが出来ず挫折しています。
途中までは画像とユニット化されている基板部分の配線から回路図を書いて見たのですが
肝心の電源回路で今イチ不明な部分が多数でどうしたものか....

4D32AMP


追記...不明な部分が多数ってどこら辺りなんでしょう? というコメントをいただいて...
電源基板が販売Link されているのですがこの基板はダイオードを4個の仕様ですが
実際のアンプ画像では2個使ったセンタータップ式になっています。
そして整流後にドライバー段へ接続する部分のフィルター抵抗の値が不明なのに加えて
チョークコイルは2個使う設計Link なのに一個しか接続していない。
そしたらフィルターコンデンサーの接続は変更しなくて良いのか?とか(苦笑)
全回路図があれば各所の部品の定数等質問しなくて良いのに...という感じです。

— posted by くま at 12:08 pm   commentComment [1] 

置き去りにしていた?RaspberryPi3に手を入れる

埃をかぶっていたRaspberryPi3にI2S環境テスト時の
プレーヤーを担って貰うために手を入れた。
RaspberryPi3はあるレビジョン以降はUSBメモリーからの起動が可能になっており
SDカードからの起動よりも信頼性を高める事ができると考えていて
そのうち実現しようと考えていたのだがやはり噂は本当で初期バージョンでは起動しない(苦笑)
でも自宅には2台あってそのうちの一台が2015年製Ver2なのでこっちなら大丈夫?かも
という事でやって見た。無事起動は確認出来たが使用目的に沿ったソフトのインストールで躓いた。
もうsourceインストールの連続で疲れる(笑)最後のupmpdcliがどうしても依存関係を解決出来ない...
諦めてかろうじて残っていたSDカード(upmpdcliの古いバージョンが動作するモノ)のイメージを
clonezillaで作成してそれをUSBメモリーへレストアして見た。
一応 /etc/fstab /boot/cmdline.txt の内容も確認したところパーテーション名で呼びだしていたので
このままで大丈夫?と判断したのだった。(まあ正解だった良かった!)
今、当該機で再生をしながらコレを書いているが音的に最新機にそんなに劣る事は無い様に思う(プラシーボ)
実を言えばうちには基板単体で購入して組み立てたNorth Fox Digi基板完成品が三枚もあるので(笑)
それを常用で搭載するRasberryPiが必要だなぁとか(笑)

参考URL 
Raspberry Pi 3 Model B を USB ブートにする Link
USBから起動しないRaspberry Pi 3を起動できるようにするにはLink

— posted by くま at 08:36 am  

本日現在の自宅システム...

Tag付加も大体?終わって音楽に浸る時間が戻ってきたヽ(`▽´)/
最初は違和感?もあったがDIV5142高次フィルター基板の音に慣れた?のか(笑)
非常に楽しめている。混濁が減って分解能が上がる。
信じてもらえないと思うが低音域の響きがとても良くなる。量感が増した様に感じる。
こうなって来ると次は現状よりも更に電源ブロックを強化したい欲望がぁ(笑)

自分の良いと思う方向へ後先考えずに突き進んで振り返って見れば後ろには誰もいないとか(苦笑)
PCへI2S出力のサウンドカードを各コンポーネント入出力をすべてI2SとしてUSB接続をすべて排除とか
I2S入出力のチャンネルデバイダーを導入してマルチシステムを構築とか
先人かが通って出来ている道を選ぶ事が出来ず?ここまで来てしまった。
まぁその結果が今聴いている音 歳を重ねたジジイの耳にはとても心地良い。

自分は三流ではあるが工学部で電気回路を学んでいてオカルト的獣道で迷う事は無かった様に思う?
電気的に物理的にあり得ない所には良い音は無いと自分的には考えている。
もちろん説明出来ない部分が無いワケでは無い。
その部分を他人と話すと色々な軋轢が発生するからこのブログに吐き出しているワケである。
でも余り具体的な事は書かない様には注意しているつもり...
ただいつも思うのは先人がお金と時間をかけて導き出した事象を
自分の感性で感じられないと安易に否定するのはどうなんだろうと言う事。
まぁ自分自身でそう考えてそうではない方向へ進むのは別に問題ではないが
それを他人に押し売りする時点で ダメなんじゃないかと
最悪なのは音も聞かずに相手もシステムをあーでも無い、こーでも無いとマウントを取る行為だと
大抵それだけでは済まなくてあなたは未熟だとか経験が足りないとか人格否定まで発展する所業...
そんな老人、老害にならないように気を付けて生きていければ良いなぁ(笑)

— posted by くま at 06:37 pm  

ジャズ・レーベル 澤野工房

AURORA ROBERTO OLZER | CDを購入した。
(最近は澤野工房レーベルを贔屓にしている。)
今回の作品は前作NOTTURNOと比較して強く叙情を押して来るワケでも無いが
ここは!という所では間近に迫ってくる満ち引きが巧みで好ましい。
贔屓と言えば自分はピアノ・トリオが大好きでその中でもウッドベース(低音)フェチである(笑)
ブルン-ブルンと響く低音は聴いていて何故かワクワクしてくる(変態?)
今回新しく導入したデジタルチャンネルデバイダー基板の効果だと思うが
他の音との混濁を感じさせない低音域 ウッドベースが刻む旋律が明快で
益々ピアノ・トリオにハマりそうな気がする(笑)

— posted by くま at 11:19 pm  

色々なブログやSNSで語られる音質改善処手法アイテム等

炎上しないだろうとは思うが(笑)
日頃それは 違うでしょ! と思っている事を少し...
まず最初に
仮想アースとかいうアイテムなんだが電子部品の設計を生業として来た自分的には
アース、GNDは回路が動作するための起点、基準点以外の何者でも無い。
謎の高価な材料を高価なケースへ詰めてそれにGNDを接続すると高音質なるとか?
もう◯チガイとしか思えないというのが本音である。
まぁ音が変化するのは認める。
がしかしそれが回路動作の最適化の変化では無いと経験的に強く思う。
お金を使って音が変わってそれが嬉しいという 
そんな虚しい状況にしか思えないんだが?
そんなお金をかけるなら
基板を2層→4層にして内部にGNDベタと極太の電源ラインを配線した方が良いのではとか...

何かの回路をプラスした方が音が良くなるとか?
音声信号が流れる経路が増えれば増える程信号は劣化するのは誰でも理解出来る理屈なハズなんだが(苦笑)
もちろんインピーダンスを下げるためにこちらとあちらを接続する時に必要となる方便は存在するのだけれど
いずれの場合でも音が変化するのは間違い無いのだけどそれが良い方向であるかは別の話だと思う。
お金がかかったから良い音になるワケでは決して無い。
そしてそれらの話には具体的な測定値や原理等の説明が無いウスーイものが多い。
あるいはエセ技術者の受け売りだったり...
まぁそれでも本人が満足ならそれもAudioという趣味で片付く話なのだが
それをネット上に揚げて且つ他人に勧める時点でさぁ....

— posted by くま at 01:24 am  

<< 2026.4 >>
SMTWTFS
   1234
567891011
12131415161718
19202122232425
2627282930  
 
























T: Y: ALL: Online:
ThemePanel
Created in 0.0943 sec.