/ 雑記帳

Isolate Sender#1 試作

もう...やなさんの基板には戻れないかも知れない(笑)
ウラ面のスペシャルコンデンサーが効いている。

自宅I2S-Audioシステムは
やなさんのHDMI送受信基板を何枚も使用している現状である。
たとえば最近smpdの音質が考えられない程に向上したから
プレーヤーにRaspberryPi4を使用する事が多くなった。
smpdは現状i2s出力で使うしか無い。自分のDACはハットタイプのものは無いので
i2sを引き出してDACへ接続することになる。
その部分がやなさんのHDMI送受信基板になっている訳である。

やなさんの基板は受信側でDACへの入力を絶縁出来る様になっていて
送信基板の電源も受信基板から供給出来る様になっている。
(何故か?ebay等で販売されているHDMI送受信基板には絶縁可能なタイプは皆無である)
自分が使っているDACは制御にPICを使用しているので入力の絶縁が必須となっている。
i2s信号での絶縁というのは入力側と出力側の信号がGND共用しない事だ。
その状態にするためにはこちら側とあちら側で2つの電源が必要になる。
間に入るのが絶縁ICなのであるが一つのICにGND別の2つの電源を接続する。
このICを何処に入れるかで使用電源基板の数が変わってくる。
やなさんの基板は最小数の電源で絶縁が可能になる割り振りになっている。
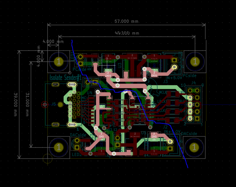
言いたい事は今回のこの基板はPC側からのi2s信号を一度絶縁してi2sドライバーICに入力しているので
PC側とDAC側に2つの電源が必要になるのである。非効率極まりないのである(笑)
何故にそんな事をしたんでしょう(笑)ミスでは無いからね...

ついでに書くと
今回の送信基板からやなさんの受信基板へ送信する場合で
受信基板に絶縁IC Si8660BAを搭載すると信号ラインが二回絶縁される事になるが
個人的見解としては絶縁ICは鈍った信号の打ち直し効果はあるように思うが?
実際の音は果たしてどうなんだろう(笑)試した者だけが知る事ではある!

この基板でノウハウを集めて受信側の基板が設計出来たら嬉しいなぁ

参考リンク  DDC基板2Link
       I2S-HDMI基板への電源供給はLink


入力ピンヘッダーはお気楽Audioさん標準にしています。
HDMI出力コネクターはPS-Audioピン配置に合わせています。
(やなさん受信基板に接続して互換はOKでした)
ダンピング抵抗は3216サイズにしてビンの入れ替えにも使える様にしました。

i2s-hgmi-sender


パスコンはすべてフイルムコンデンサーという超贅沢仕様で
信号ラインのICには電源ピン直下に配置しています。お金かかりすぎで反省しています。
中華製の送信基板売値の倍以上コストがかかっていてとても対抗出来ません(笑)

ura


自分はPC内部で信号のやり取りは終わって欲しいので可能な限り内蔵に拘っている。

pcs


もちろんRaspberryPi4でも使えます(笑)

use-rapi


ロープロファイル型PCIも準備中...

pci




絶縁の説明が分かりやすい様に2つのGNDをハイライトしてみた。
青色の線の右側と左側でGNDを分割している様子が分かると思う。
右側のGNDと対になる電源は絶縁ICの片側に接続している。
左側の電源はドライバーICと絶縁ICのもう片方に接続している。

GND-GND



— posted by くま at 05:44 pm  

この記事に対するコメントはありません

<< 2021.3 >>
SMTWTFS
 1234 56
7 89 10111213
14 1516 171819 20
21 2223 24 252627
28293031    
 
























T: Y: ALL: Online:
ThemePanel
Created in 0.0621 sec.