/ AK449XEQシリーズのアナログ出力DCオフセット分2.5Vをコンデンサーでカット?!

`一次二次逆さの方が良く聞こえるな(^_^;)
`何か勘違いなのか?
`
`http://www.diyaudio.com/forums/digital-line-level/151568-dac-ouput-using-transformer-14.html
`ここにこんな書き込みを見つけた!
`この書き込みを書いた人は Sabre Buffalo24 を使っていて
`600/600 transformers (Utc, Tamura, various Jensen) 色々試したが
`低音域が上手く再生出来なくて Jensen JT-11P1, 10k/10k, を使ったらOKだったと(^_^;)
`      
`バッファロー(+と - )の両側の入力インピーダンスは185オームのようなものです。`2 x 1kを挿入すると、1次電圧の1/5が得られます`高インピーダンスのフィストリップは、それぞれEdcor 10k / 10k、13ドルで、どの600/600よりも優れた結果でした。 。 。`私が選択したJensen 10k / 10kは約1. 5kプライマリDCRなので、Source / loadの比率は約9です。`私のソリューションは最高だが、「最高のシンプルなソリューション」とは言いたくない! とか(笑)
`      
   `Among many transformers 600/600 I've tried with Buff24, I've noticed as a first conclusion is that the best listening was always
`with transfos which had the upper DCR, this is why UTC A-20, with 72-75 Ohms gave a "good" result...
`I've tested 600/600 transfos, with up to 2 x 1.2k , and stopped to think about : if you add more resistance , it's become a
voltage divider, and the level at the secondary output becomes very low
`The input impedance of each side of the Buffalo (+ and -) are something like 185 Ohms, if you insert 2 x 1k, the result gives you
1/5 of the primary voltage
`The fisrt try with a high impedance was Edcor 10k/10k, 13$ each, and a better result than any 600/600...I was on the good way ....
`The Jensen 10k/10k I choose are about 1.5k primary DCR, so the ratio Source/load is about 9.
`I don't want to say that my solution is the best, but the "best simple solution" !
`      
`やったぜついに見つけた!!
`やっぱり電圧出力型だと一次DCRがK(キロ)Ω単位のトランスをチョイスしている。
`http://www.sowter.co.uk/dacs.php
`http://www.sowter.co.uk/specs/3575.php
| Main | APU1C のArchlinuxのリアルタイムカーネルを Update »

AK449XEQシリーズのアナログ出力DCオフセット分2.5Vをコンデンサーでカット?!

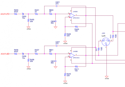
カタログ、評価基板を見る限りAK449XEQシリーズのアナログ出力は
DCオフセット分の2.5Vをコンデンサーでカットしてから
差動出力合成orフィルターデバイスに入力するのは標準仕様なのかと思う。
まあ、片電源でのICだからそういう出力になるのはあたりまえなのだとは思う。
カタログのアプリケーションノートだと直流カットに100μFなんて大容量が付いているけど
評価基板の同じ部分の回路図を見ると10μFとなっている。
トランスに接続するときは何μFにすれば良かろうか(^_^;)

OP-AMP-input-cut



— posted by くま at 01:18 am  

この記事に対するコメントはありません

<< 2017.3 >>
SMTWTFS
   1 2 34
5 678910 11
12131415 16 1718
19 202122232425
26272829 30 31 
 
























T: Y: ALL: Online:
ThemePanel
Created in 0.0220 sec.