/ 無帰還電源が欲しい(3)

無帰還電源が欲しい(3)

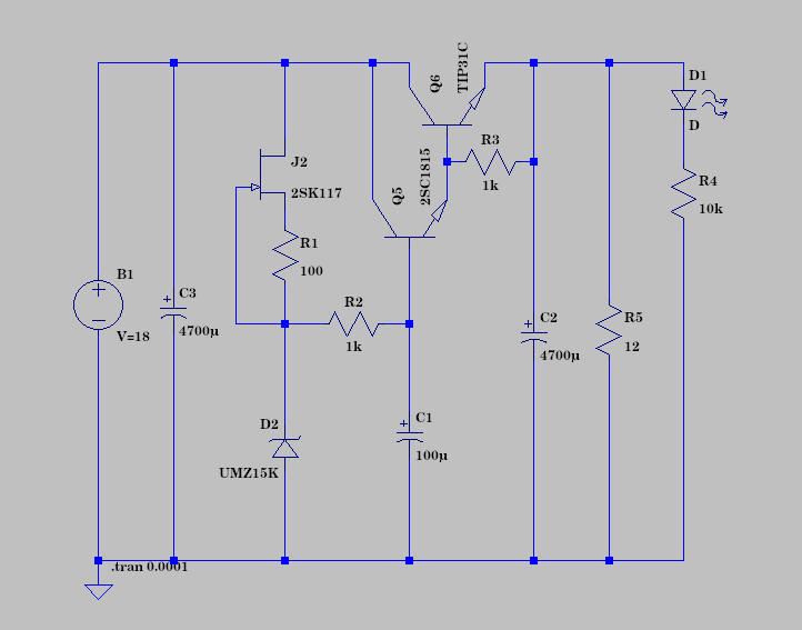
お季楽kitそのまんまで無帰還電源回路を見つけた。こんな感じ...
シュミレーションで約12.5V出力になります。
たかじん氏サイトある回路図と違うのはFETでツェナーに流れる電流を定電流化しているところぐらい。

222



— posted by くま at 09:15 pm  

この記事に対するコメントはありません

<< 2017.11 >>
SMTWTFS
   12 34
5 6 789 1011
12131415 161718
19 202122232425
2627 2829 30   
 
























ThemePanel
Created in 0.0046 sec.