/ I2S-HDMI送信基板

I2S-HDMI送信基板

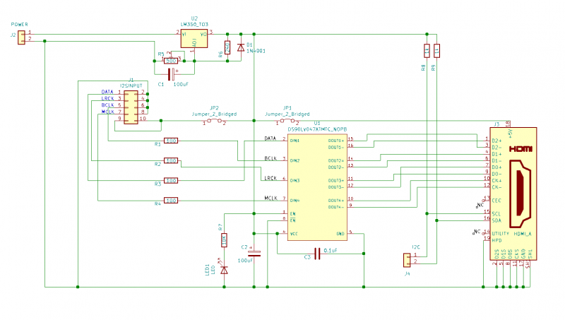
フットプリントを正確に割り付けていません。部品名は適当です(笑)
やなさんの基板が廃版になるので作ろうかとか考えています。
作るとは言っていません!
ふざけた部品でシュミレーションして見ましたが出来そうですね(笑)
追記
こんなイメージ...Combo384に亀の子にも出来そう(現状はそのピン配置では無い)
需要なんてあるのか?(笑)

kairozu5




A



B



— posted by くま at 12:10 pm  

この記事に対するコメントはありません

<< 2020.11 >>
SMTWTFS
1 2 3 456 7
8 9 1011 12 1314
15 16 1718 1920 21
22 232425 2627 28
29 30     
 
























T: Y: ALL: Online:
ThemePanel
Created in 0.0243 sec.